+8801713-195400
sachetanraj@yahoo.com
Home
About
Background of the Organization
About Us
Registration
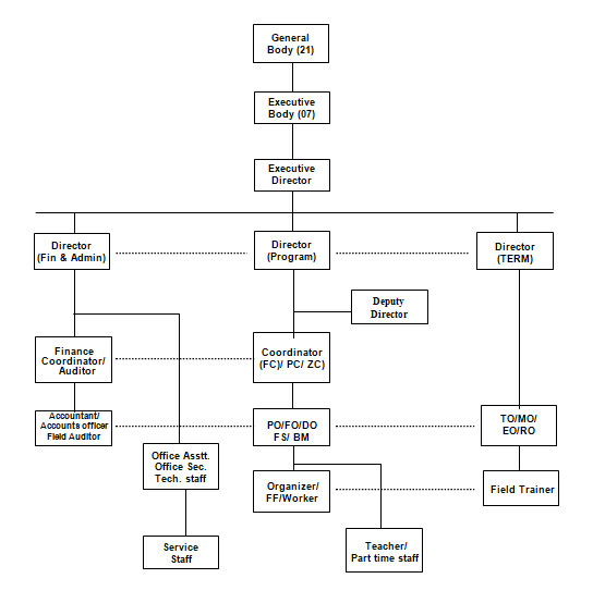
Organogram
Time Line
Awards and Prizes
Employees
Present Staff
Executive Committee Member
Networking
Audit Firms
Media Library
Policy
Others
Implementation Strategies
Implemented Previous Projects / Programs
Development Approaches
Existing Office Area
Research Programme
Name of working Districts
Organization and Management
Partners
Development Partner
Present Development Partner
Project
Completed Projects
Ongoing Projects
Donors
List of Present Donors
List of Previous Donors
All Notices
Contact
Select Page
Organogram